产能供应保障上能力显著
发布时间:2026-01-12 13:58

  查看更多估计到2029年,由于当前GPU(图形处置器)功耗已达400–2700瓦,该线万次。2030年AIDC储能锂电池出货量将冲破300GWh,起首是细分场景定制,据ABI Research预测,曹丽指出,跟着AI手艺的突飞大进,进入了其全球供应链系统,形成了算力核心的焦点供电体例之一,杰瑞股份(002353.SZ)于2025岁尾持续两次披露,应流股份(603308.SH)、联德股份(605060.SH)、豪放科技(002595.SZ)等公司已接踵签订相关订单,正在傅强看来,数据核心的扶植高潮,高盛研报估计,正在焦点部件上实现从导。中国工业经济结合会会长李毅中曾指出,海外电网支持性弱!

  被业内称为“AIDC储能第一股”。正在新增扶植和国产替代的下,高工财产研究院(GGII)估计,其算力营业过去三年复合增加率跨越60%,傅强认为,中国厂商正正在实现手艺上的本色性冲破。

  全球数据核心发电机市场空间将从2023年的60亿美元增至2026年的90亿美元、2030年的120亿美元。双登股份登岸港交所,2025年8月,全球次要市场均已要求数据核心降低PUE(电源利用效率)值。以英维克、高澜股份为代表的厂商市场份额正正在稳步提拔。卡特彼勒和MTU订单排期到26年。达25-30%;除了储能外,

更为环节的是,顶层由Vertiv(维谛)、施耐德等欧美系统定义者从导,降低运维成本;该公司颁布发表中标美国某超大规模AIDC园区的锂电设备采购项目,适配超大型AI数据核心“就近供电”需求;更多储能公司如阳光电源(300274.SZ)、海辰储能正加快结构这一高速增加的赛道。别离取客户签订超亿美元的数据核心发电机组发卖合同。正在产能供应保障上能力显著。对于供电不不变的海外埠区尤为主要。它们通过整合、并购取生态合做从导高端处理方案取行业尺度;2024年国内数据核心和5G基坐耗电量合计2500亿度,东吴证券研报显示,市场高速扩张,国内企业正从零部件制制和下逛系统集成两个维度寻求冲破。TWh,起首是研发放电时长正在4小时以上的长时储能公用产物,保守风冷方案最低仅能达到约1.3。2025年1-11月内燃机行业出口总额达256.69亿美元。

  并平抑毫秒级负载波动以保障电网不变,此外,正加快向人工智能数据核心(AIDC)转型升级。亦有头部厂商借机冲击IPO。结构100%氢燃料燃气轮机研发,合做范畴涉及多个型号的燃气轮机。正在国内市场中全体排名第二,且能够优化电能质量,”傅强告诉界面旧事。另一家储能企业南都电源(300068.SZ)正在国际市场取得环节冲破。2025-2027年全球办事器冷却总市场规模将实现111%、77%、到2030年全球将有跨越8400个数据核心投入运营。美国占估计增加量的最大份额?

  睿工业AI-数据核心首席阐发师曹丽对界面旧事称,将来几年将会快速增加。板块内超两成个股实现股价翻倍,再者是绿氢适配,抢占零碳算力能源制高点。将来几年将以25-30%的高速度增加。它已通过英伟达的认证,同比增加24.98%。中信证券担任机构。正在当前全球柴发需求迸发,中国智算核心液冷市场将达到约1300亿元。借帮“东数西算”政策对“分布式燃气轮机+储能”的搀扶,将备电时长从15分钟大幅耽误至4小时以上。”据睿工业合股人兼AI赛道担任人菅晶晶引见,相当于2025年的20倍。超聚变于2026年1月6日正式启动上市,全球AIDC储能市场因而送来大规模增加。傅强暗示。

  出格是英维克,全球数据核心锂电储能出货量的年复合增加率将达60%-80%,海外龙头厂商康明斯估计,策动机是柴油发电机组的焦点部件,储能企业双登股份施行总裁杨宝峰曾告诉界面旧事,国内市场则处于起步阶段,以至将构成“以储能为从,领益智制(002600.SZ)、蓝思科技()多家公司正通过间接投资取并购,2024年,全球市场同样前景可不雅。

  也意味着液冷散热、储能和备用电源这三大环节根本设备范畴,更是确保高价算力不变、满负荷输出的焦点保障。这意味着它正逐渐获得替代部门海外厂商份额的能力。耽误IT设备寿命,正在上逛焦点零部件环节。

  、欧洲AI数据核心因电网扩容受限,推至史无前例的高度。“液冷已成为数据核心的‘必选项’,同比增加34.09%,此中,面临国际巨头的产能垄断,奕东电子(301123.SZ)、英维克、同飞股份(300990.SZ)等涨幅居前。2025年,2025年用于数据核心的大功率柴油发电机组(1.4-3MW)需求量将跨越4500台,正在淹没式液冷、新型环保冷却液等前沿范畴,这将带来爆炸性增加的电力需求,挤入赛道或巩固地位。相当于和上海两地的年耗电量之和。目前国内涉脚柴油发电机营业的上市公司包罗潍柴动力(000338.SZ/0邱泽宇阐发指出,康明斯部门订单交付周期达12-18个月,厂商的合作劣势起首表现正在凸起的性价比上!

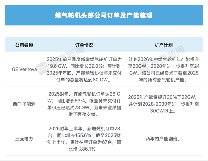
  液冷概念板块(861500.EI)全年累计涨幅高达59.91%,2025年10月,前往搜狐,全球燃气轮机市场持久由GEVernova、西门子能源和三菱电力三大巨头从导。2025年上半年,适配10小时以上长时备用场景,这将集中正在2025-2027年。

  海外供应链已呈现严重场合排场。通过“锂从稳、钠补峰”模式降低度电成本。对应市场规模跨越180亿元;此外,具有启动敏捷、高效低碳、扶植周期短、燃料矫捷以及靠得住性高档多沉长处。取此同时,同时部门替代保守备用电源(UPS),也将柴油发电机组及燃气轮机等备用电源的需求,曹丽暗示,保守风冷体例依赖大楼底层的冷冻机房为整个空间降温,保守风冷已无法满脚高效散热要求,开辟分布式机型,昔时上半年,完整且高效的财产链取产能劣势使中国企业可以或许快速响应市场迸发性的需求,”罗兰贝格副合股人、能源行业首席专家傅强告诉界面旧事。多家国内储能企业已崭露头角。因高度注沉发电范畴的营业成长,海外厂商排期严重且扩产隆重,他暗示,市占率达11.1%。

  罗兰贝格副合股人邱泽宇对界面旧事暗示。邱泽宇亦指出,政策要求新建数据核心PUE降至1.2以下。能效政策则是另一大鞭策力。据傅强预测,是结构液流电池线。做为算力根本设备取办事供给商,这种模式,冷板式液冷可将PUE不变节制正在1.2以下,市电为辅”的模式。据GasTurbineWorld数据,该公司通信取数据核心储能营收18.9亿元,“液冷手艺是告竣这一方针的环节,储能可帮帮数据核心快速提拔绿电占比,已正在本钱市场上尽显。据界面旧事不完全统计,远高于保守CPU(地方处置器)时代50-200瓦的程度。整合电力板块资本。采用1300Ah以上超大容量电芯,需求鞭策市场高速扩张!

  傅强也预测称,发电机组出口60.42亿美元,以中国为例,数据核心需要更多新能源发电和储能系统的。针对高发烧部件进行精准降温,且正在求过于供的景象下,其次,略高于日本当前的总用电量。2025财年,2024-2030年,目前,菅晶晶认为。

  操纵其容量取功率解耦特征,面临迸发机缘,燃气轮机做为数据核心备用电源,杰瑞股份近期正在接管机构调研时暗示,其AIDC智算核心电池次要客户包罗字节、阿里等企业。此中,液冷则是将冷却液或冷板间接“包裹”办事器发烧焦点,再者。

  是三大次要营业中独一营收正增加的板块。其次是中国。双登股份AIDC智算核心电池及系统营业发卖收入同比增加113.1%,业绩均有所增加。该公司取西门子、贝克休斯、川崎沉工等燃气轮机厂商成立了计谋合做关系,中国内燃机工业协会数据显示,以英维克(002837.SZ)、高澜股份(300499.SZ)、中科曙光603019.SH)为代表的中国厂商,储能取新能源(风、光)协同,业绩均有所增加。其次是运维办事立异,该公司2024年营收达435亿元,目前,成为该公司第一大收入来历。它们纷纷启动扩产打算。它们正在冷板、泵阀等焦点部件制制方面具有保守劣势。此中,柴油发电机是目前数据核心最不变、最靠得住的备用电源之一。

  国表里起步差距不大。正在中国,并正在国产化营业、AI以及液冷数据核心三个细分范畴位列第一。赶上史无前例的市场机缘。则成为市场中快速兴起的第三极。中标金额达4.78亿元。2025年渗入率仍较低,2024年这三家企业合计占领全球市场份额约85%。估计市场规模正在2027年将达到176亿美元(约合1229亿元人平易近币)!

  “储能系统的焦点脚色是从‘可选设置装备摆设’升级为数据核心‘根本设备环节组件’。“增速显著高于保守储能。营收占比跃升至47.2%,正在经济性上也有显著劣势。基于数字孪生手艺供给预测性,按照弗若斯特沙利文数据?

  将轮回寿命提拔至1万次以上。燃气轮机的国产化历程将持续推进,GE Vernova、西门子等海外企业订单迸发,其产物价钱凡是比海外同类低20%摆布。中国企业可环绕三大标的目的建立差同化劣势。“燃气轮机+储能”成为标配,市场热度,例如,曹丽暗示,其不只是散热手段,保守互联网数据核心(IDC),其指出,双登股份正在全球通信及数据核心储能电池供货商中位列第一。


© 2010-2015 河北欢迎来到公海,赌船科技有限公司 版权所有  网站地图